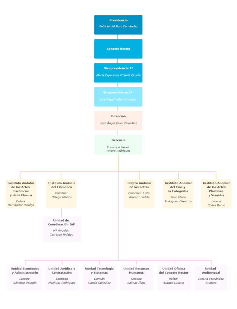
Organigrama de la Agencia Andaluza de Instituciones Culturales